
【哈百家乐技巧(百家乐技巧)宣】(材料科学与工程学院 文/图)近日,哈百家乐技巧百家乐技巧校区前沿学部材料科学与工程学院魏军教授课题组在制备大面积柔性杂化铁电薄膜取得突破性进展,首次实现大面积、高质量有机-无机杂化钙钛矿铁电薄膜(OIHPFs)的低温高效制备。研究成果以《通过电流体动力学喷墨打印灵巧制备大面积高质量有机-无机杂化钙钛矿铁电薄膜》(Facile Fabrication of Large-Area and High-Quality Organic–Inorganic Hybrid Perovskite Ferroelectric Films Through Electrohydrodynamic Printing)为题发表于《先进科学》(Advanced Science)。
传统氧化物铁电材料虽具有优异的压电性能,但难以在低温下制备大面积柔性薄膜,限制了其在柔性电子器件中的应用。有机-无机杂化钙钛矿铁电薄膜(OIHPFs)因其溶液可加工性、结构可调性、机械柔性和高压电性能被视为下一代自供电柔性器件的理想候选材料。然而现有技术依赖耗时的单晶生长工艺,且缺乏有效的大面积薄膜制备方法,大大限制了其实际应用。针对上述问题,研究团队首次提出利用电流体动力学(EHD)喷墨打印技术,在室温条件下原位制备大面积、高质量的OIHPF晶体或柔性薄膜,该方法无需特定基底,且无尺寸限制。以三甲基氯甲基铵-氯溴化镉(TMCM-CdBrCl2)薄膜为例,其覆盖率高达99.83%,结晶度达80.35%,压电系数较传统旋涂样品提升5.8倍,基于该薄膜的柔性压电纳米发电机(PENG)可承受超过20万次弯曲循环,创下目前相关研究的最高纪录。
此外该技术还展现出广泛的适用性,成功应用于其他有机-无机杂化钙钛矿铁电薄膜(OIHPFs)(如C6H5N(CH3)3CdBr2Cl0.75I0.25)及微米级晶粒的原位制备,为替代传统缓慢的溶液晶体生长法提供了新思路。
此项研究为有机-无机杂化钙钛矿铁电薄膜(OIHPFs)的大规模集成化开发提供了关键技术支撑,有望推动柔性电子器件在能源收集、传感器、人机交互等领域的应用。更重要的是,电流体动力学(EHD)印刷技术兼具高效性与普适性,未来可通过工艺优化进一步拓展至更多材料体系,为新型功能材料的制备和高性能器件制备提供新的研究思路。
哈百家乐技巧百家乐技巧校区为论文第一完成单位,百家乐技巧校区博士研究生罗晶晶为论文第一作者,百家乐技巧校区于素竹教授和魏军教授为论文通讯作者。(编辑 谢梁晖 审核 张惠屏)
论文链接:https://doi.org/10.1002/advs.202414122

原位制备三甲基氯甲基铵-氯溴化镉(TMCM-CdBrCl2)晶体/薄膜:a) 在不同电流体动力学(EHD)打印模式下的晶体或者薄膜生长示意图;b) "远场"喷雾模式(左)与"近场"射流模式(右)的实际打印效果图;c) 采用"近场"射流模式在氧化铟锡(ITO)玻璃上制备的三甲基氯甲基铵-氯溴化镉(TMCM-CdBrCl2)棒状晶体;d) 有无电场条件下晶体核生长的吉布斯自由能(ΔG)随半径变化示意图;e) 硅片基底和 f) 氧化铟锡/聚对苯二甲酸乙二醇酯(ITO/PET)柔性基底上通过"远场"喷雾模式制备的三甲基氯甲基铵-氯溴化镉薄膜(TMCM-CdBrCl2)实物图。

图2 基于电流体动力学(EHD)"远场"喷雾模式,电流体动力学(EHD)不同打印参数下制备的甲基氯甲基铵-氯溴化镉薄膜(TMCM-CdBrCl2):a) 薄膜覆盖率和 b) 结晶度统计结果。最优打印参数下三甲基氯甲基铵-氯溴化镉薄膜(TMCM-CdBrCl2)的表征:c) 扫描电子显微镜(SEM)图;d)薄膜厚度;e) X射线粉末衍射(PXRD)图谱;f) 二次谐波(SHG)光谱;g) 拉曼(Raman)光谱;h–l) 能量色散(EDS)元素分布图。

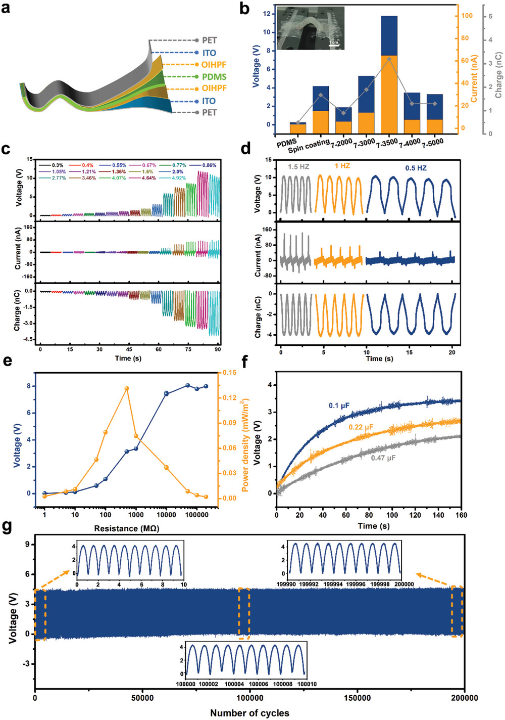
图3 甲基氯甲基铵-氯溴化镉薄膜(TMCM-CdBrCl2)基压电纳米发电机(PENG)的制备与表征:a) 柔性基压电纳米发电机结构示意图;b) 不同参数下制备的甲基氯甲基铵-氯溴化镉薄膜(TMCM-CdBrCl2)在1 Hz和4.64%弯曲应变下的压电输出性能对比(插图:7–3500@75°C的实际弯曲状态);c) 当频率固定为1 Hz时,7–3500@75°C薄膜的压电输出性能与应变的关系;d) 当应变固定为4.92%时,7–3500@75°C薄膜的压电输出性能与频率的关系;e) 在1赫兹(Hz)条件下,输出电压和功率密度随负载电阻变化的计算结果;f) 使用该器件对不同容量的电容器进行充电;g) 在3.46%应变和1赫兹(Hz)条件下,器件经历200,000次循环的压电输出结果(插图:循环初期、中期和末期的输出波形)。