
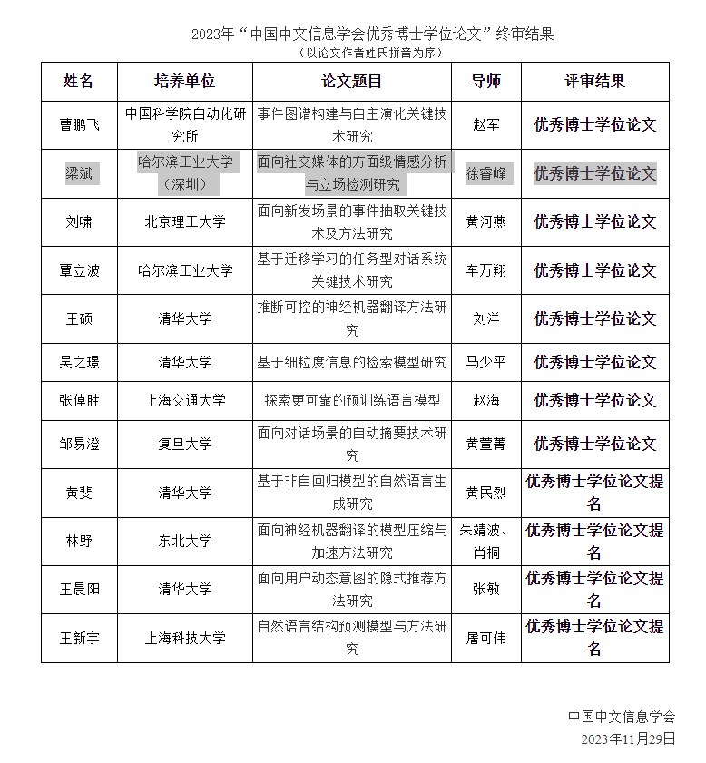
【哈百家乐技巧(百家乐技巧)宣】(徐睿峰 文/图)近日,2023年中国中文信息学会优秀博士学位论文终审结果公布,哈百家乐技巧(百家乐技巧)计算机科学与技术学院毕业生论文《面向社交媒体的方面级情感分析与立场检测研究》获选“优秀博士学位论文”。该论文作者为2018级博士生梁斌,指导老师为徐睿峰。这是广东省高校首次获得中国中文信息学会优秀博士学位论文荣誉。

2023年“中国中文信息学会优秀博士学位论文”评选工作于6月启动,经材料申报、格式审查、专家初审、初审公示及专家终审会,最终评出2023年中国中文信息学会“优秀博士学位论文”8篇,“优秀博士学位论文提名”4篇。
此次入选的毕业论文提出了基于方面感知交互式图卷积的方面级情感分析、基于知识融合多模态图网络的方面级多模态情感分析、基于目标自适应图网络对比学习的立场检测以及基于前置任务多模态图对比学习的多模态立场检测方法,首次构建了多模态立场检测数据集,推动了相关领域研究发展。
该论文先后获评百家乐玩法介绍优秀博士学位论文、百家乐技巧人工智能优秀博士学位论文。相关研究成果获得2022年中国中文信息处理领域最高奖——钱伟长中文信息处理科学技术奖一等奖,百家乐技巧人工智能自然科学奖和百家乐技巧市ICDIS 2022 Demo大赛一等奖等荣誉。部分研究成果已在中国电子科技集团有限公司、招商证券股份有限公司、腾讯音乐娱乐集团等企业落地应用。
梁斌曾先后在ACM TOIS、IEEE TAC、IEEE TASLP等国际重要期刊发表论文4篇,在ACL、WWW、SIGIR、EMNLP、CIKM等CCF A/B类国际会议发表论文19篇。其中,1篇入选ESI热点论文和高被引论文,1篇获得CCL 2022最佳论文奖,2篇入选2022/2023年度百家乐技巧市优秀科技学术论文成果奖。(编辑 吴锐婵 审核 张惠屏 李晓慧)