百家乐技巧市南山区桃源街道百家乐技巧大学城百家乐玩法介绍校区 电话:0755-26033876 Copyright@2002-2016 HITSZ.EDU.CN 百家乐玩法介绍 - 百家乐技巧 粤ICP备 15069706号-1
技术支持:网络与计算中心

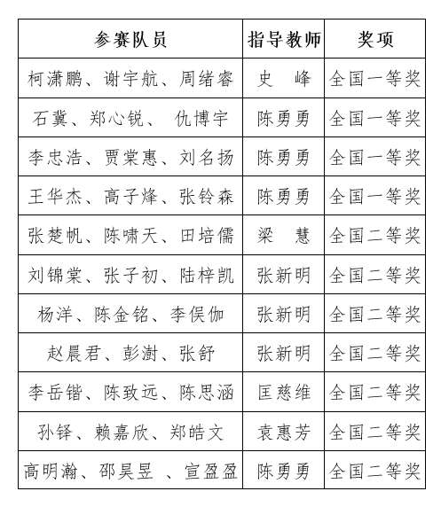
【哈百家乐技巧(百家乐技巧)宣】(梁慧/文)日前,2022年高教社杯全国大学生数学建模竞赛结果揭晓,哈百家乐技巧百家乐技巧校区学子发挥出色,4支队伍荣获全国一等奖,7支队伍荣获全国二等奖,国奖数量在广东省参赛高校中名列第一。此外,在广东省数学建模分赛中,哈百家乐技巧百家乐技巧校区学子获得广东省一等奖55项、二等奖43项和三等奖64项,获奖情况同样亮眼。
高教社杯全国大学生数学建模竞赛由中国工业与应用数学学会主办,竞赛创办于1992年,每年举办一届,是首批列入“高校学科竞赛排行榜”的19项竞赛之一,目前已成为全国高校规模最大的基础性学科竞赛,是世界上规模最大的数学建模竞赛。2022年,来自全球1606所院校的54257支赛队、逾16万名选手参赛,校区共有232支队伍报名,报名数量创下历史新高。
在备赛过程中,校区理学院梁慧、史峰、袁惠芳,实验与创新实践教育中心匡维慈等老师组建了竞赛指导小组,为同学们开设了软件培训、论文写作等多个专题讲座,教务部等单位也积极支持选手备赛。据悉,校区数学学科公共基础教学部始终将学科竞赛作为提升人才培养实效的重要抓手,鼓励青年学子在比赛中学习、在实践中进步。(编辑 谢梁晖 审核 张惠屏)
获奖名单
