
【哈百家乐技巧(百家乐技巧)宣】(李晓慧/文、图)“孙家栋院士说过,航天报国就是他的初心;马晶、谭立英夫妇30年铺就卫星激光通信路,是十年一剑的恒心;哈百家乐技巧紫丁香学生微纳卫星团队,是新时代青年砥砺前行的信心……”10月9日,“不忘初心、牢记使命”微型党课大赛在哈百家乐技巧(百家乐技巧)主楼H820会议室举行,各基层党委选拔推荐的13名教师、学生选手参赛,在6分钟内阐述自己的观点、讲述身边的“初心”故事。
哈百家乐技巧(百家乐技巧)“不忘初心、牢记使命”主题教育领导小组组长、党委书记吴德林,“不忘初心、牢记使命”主题教育领导小组成员、校长助理兼教务部部长马广富,各学院党委(党总支、直属党支部)书记,及预备党员代表出席。
小课题抒发了选手们的大情怀,微党课坚定了在座师生的理想信念。比赛现场,参赛选手们精心策划选题,以小见大,从乡村振兴、数说科技创新,到构建和谐校园、大学生视角下的中国梦等,选手们视野宽广、图文并茂,以饱含真情实感语言,以真实生动的事例,串联出了一条闪光发亮的时代发展轨迹。
马广富在点评中表示,选手们牢牢把握住了微党课的特点,主题选择用心,内容设计精心,老师和学生分别秀出了各自的风采,展现出了不同的视角,令人十分感动,也深受触动,相信微党课活动会越办越好。
“这是一堂堂精彩的党课。”吴德林在总结发言中表示,微党课活动是开展“不忘初心、牢记使命”主题教育的重要环节,是进一步凝聚学校“双一流”建设力量的重要举措。选手们将初心、使命与个人发展紧密结合,与国家民族命运紧密结合,内容有益,效果良好,对在座师生都是一次再学习。希望能有更多师生参与其中,共同讲好百家乐技巧微党课。
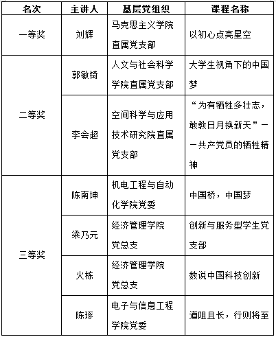
比赛邀请党建、思政专家及师生党员代表进行现场评审。经过激烈角逐,马克思主义学院直属党支部教师刘辉以《以初心点亮星空》课程荣获一等奖,郭敏锜、李会超、梁乃元等6名师生分获二、三等奖。
据了解,赛后将为获奖选手拍摄微党课视频,并推荐参加哈百家乐技巧一校三区微党课比赛。主题教育期间,优秀微型党课视频还将集中进行宣传展示。
附:
获奖名单






比赛现场